go-源码研读-sync_map
背景介绍
为什么需要sync.Map?
在Go 1.6之前, 内置map类型是部分goroutine安全,并发读没有问题,并发写可能有问题。
Go1.6之后, 并发读写map会报错,推荐用户直接用读写锁对map进行保护,也有第三方类库使用分段锁。
在1.9版本中,基于原本的map,新增了一个支持并发操作的map,叫sync map。
使用方法
Go 1.9之前解决并发读写问题方案
通过在结构体中加入读写锁,并且在读写之前先获取锁,使用完成之后释放锁1
2
3
4
5
6
7
8
9
10
11
12syM := struct{
sync.RWMutex
m map[string]int
}{m: make(map[string]int)}
//读数据的时候很方便的加锁:
syM.RLock()
n := syM.m["key1"]
syM.RUnlock()
//写数据的时候:
syM.Lock()
syM.m["key1"]++
syM.Unlock()
sync.Map使用方法
开箱即用
1 | var sm sync.Map |
添加元素 store
1 | sm.Store(1,"a") |
读取元素 load
1 | if v,ok:=sm.Load(1);ok { |
获取或者保存 LoadOrStore
参数是一对key:value,如果该key存在且没有被标记删除则返回原先的value(不更新)和true;不存在则store,返回该value 和false
1 | if v,ok:=sm.LoadOrStore(1,"c");ok{ |
遍历map
遍历该map,参数是个函数,该函数参的两个参数是遍历获得的key和value,返回一个bool值,当返回false时,遍历立刻结束。
1 | sm.Range(func(k,v interface{})bool{ |
sync.map内部使用了map
之前我们在讲解map是说过map本身是指针,因此当把sync.map当做函数参数传递,并且在函数内部就行修改,会影响到原sync.map。
1 | func main() { |
那么如何复制一个map?
1 | // 简单实现 |
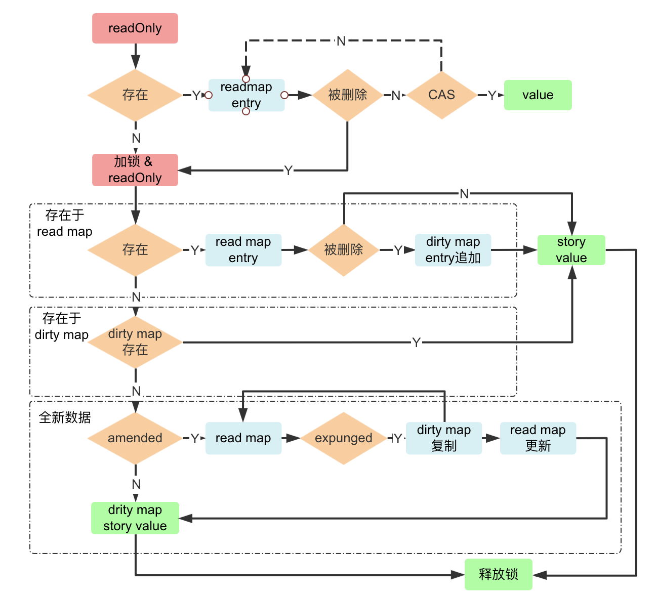
原理剖析
sync.map的总体结构
总结构如图所示:
sync.Map的原理其实是用空间换时间的策略,通过冗余的两个数据结构(read、dirty),实现加锁对性能的影响。
通过引入两个map将读写分离到不同的map,其中read map提供并发读和已存元素原子写,而dirty map则负责读写。
这样read map就可以在不加锁的情况下进行并发读取,当read map中没有读取到值时,再加锁进行后续读取,并累加未命中数,当未命中数大于等于dirty map长度,将dirty map上升为read map。
从结构体的定义可以发现,虽然引入了两个map,但是底层数据存储的是指针,指向的是同一份值。
sync.map结构如下:
1 | type Map struct { |
read map 和 dirty map 的存储方式是不一致的——前者使用 atomic.Value,后者只是单纯的使用 map。
其实,这样的原因是 read map 是一个给 lock free 操作使用的数据结构,必须保证 load/store 的原子性,而 dirty map 的 load+store 操作是由 lock (就是 mu)来保护的。
lock free:无锁编程,即不使用锁的情况下实现多线程之间的变量同步,也就是在没有线程被阻塞的情况下实现变量的同步,所以也叫非阻塞同步
read的数据结构如下:
1 | type readOnly struct { |
read map与 dirty map在读写环节的转换
在读环节,先使用read map,再使用dirty map。其中读环节可能会触发dirty map到read map的升级(将dirty map内容给到read map read map 置空)。
在修改环节,先使用read map,再使用dirty map。其中当dirty map不存在此key时,追加此key。
在新增环节,使用read map,当dirty map 为空时,会触发read map迁移到dirty map
entry的数据结构:
1 | type entry struct { |
这里的 entry 其实就是正常 map 中的 value,但是为什么这里使用一个 entry 结构来做一层 wrapper 呢?
其实,这是因为在对某个 key 做删除的时候,会由于内建的map不是thread-safe的,所以无法达到lock free,然而通过这个entry我们可以添加一些状态来回避这个问题,从注释中可以看到 entry 有三个状态:
1.p == nil: 键值已经被删除,且 m.dirty == nil(这样我们不需要执行 non-thread-safe 的 delete(m, key) 操作)
2.p == expunged: 键值已经被删除,但 m.dirty!=nil 且 m.dirty 不存在该键值(expunged 实际是空接口指针)
3.除以上情况,则键值对存在,存在于 m.read.m 中,如果 m.dirty!=nil 则也存在于 m.dirty
为了方便理解expunged,我们可以可以看看read map与dirty map存储:
从上图中可以看出,read map 和 dirty map 中含有相同的一部分 entry,我们称作是 normal entries,是双方共享的,并且其中的 entry.p 只会是两种状态:nil、unexpunged(未删除的)
但是 read map 中含有一部分 entry 是不属于 dirty map 的,而这部分 entry 就是状态为 expunged
而 dirty map 中有一部分 entry 也是不属于 read map 的,而这部分其实是来自 Store 操作形成的(也就是新增的 entry),换句话说就是新增的 entry 是出现在 dirty map 中的。
map的加载
首先我们先看一个大概的流程图:
首先是从readonly里面读,读不到时候才加锁去 map.dirty 里面读,并且加锁之后首先是进行double check。
double check 之后即使不存在于m.read中,经过miss几次之后,m.dirty会被提升为m.read,又会从m.read中查找。所以对于更新/增加较少,加载存在的key很多的case,性能基本和无锁的map类似。
missLocked方法中可能会将m.dirty提升,m,misses会记录从readOnly中获取不到 *entry 的次数,也就是miss的次数,如果达到了 len(m.dirty) 就会原子的替换m.read.m 为 m.dirty。提升后m.dirty、m.misses重置, 并且m.read.amended为false。
下面我们详细看源码部分:1
2
3
4
5
6
7
8
9
10
11
12
13
14
15
16
17
18
19
20
21
22
23
24
25
26
27
28
29
30
31
32
33
34func (m *Map) Load(key interface{}) (value interface{}, ok bool) {
// 1.首先从m.read中加载只读的readOnly, 从它的map中查找,无锁。
read, _ := m.read.Load().(readOnly)
e, ok := read.m[key]
// 2. 如果没找到,并且m.dirty中有新数据,需要从m.dirty查找,这个时候需要加锁
if !ok && read.amended {
m.mu.Lock()
read, _ = m.read.Load().(readOnly) // double check
e, ok = read.m[key]
if !ok && read.amended {
// 从m.dirty查找
e, ok = m.dirty[key]
// 不管m.dirty中存不存在,都将misses计数加一
// missLocked()中满足条件后就会提升m.dirty
m.missLocked()
}
m.mu.Unlock()
}
if !ok {
return nil, false
}
// 原子加载 *entry 所保存的value。
return e.load()
}
func (m *Map) missLocked() {
m.misses++
if m.misses < len(m.dirty) {
return
}
m.read.Store(readOnly{m: m.dirty})
m.dirty = nil
m.misses = 0
}
map的存储
首先我们先看一个大概的流程图:
整体思路就是:
1.如果从 read map 中能够找到 normal entry 的话,那么就直接 update 这个 entry 就行(lock free
2.否则,就上锁,对 dirty map 进行相关操作
其中2步骤分三种情况
2.1 double check流程:需要重新 check 一下 read map 中的内容,如果发现仍然是 expunged 的,那么会将 expunged 标记为 nil,并且在 dirty map 里面添加相应 key(这里其实就是将这个 entry 从一个 expunged 的 entry 变成了 normal entry)
2.2 dirty map处理流程:如果发现这个 key 并不属于 read,但属于 dirty 的时候,直接更新相应的值即可。
2.3 全新数据流程:在这种情况下,我们需要同时修改 read map 和 dirty map:如果 read map 没有被修改过(read.ameded==false),则意味着我们需要初始化 dirty map(read map 没有修改过表明 dirty map 有可能还未被使用,可能是 nil)。
下面我们详细看源码部分:1
2
3
4
5
6
7
8
9
10
11
12
13
14
15
16
17
18
19
20
21
22
23
24
25
26
27
28
29
30
31
32
33
34
35
36
37
38
39
40
41
42
43
44
45
46
47
48
49
50
51
52
53
54
55
56
57
58
59
60
61func (m *Map) Store(key, value interface{}) {
// 1. 如果m.read存在这个键,并且这个entry没有被标记删除(expunged),那么cas自旋更新value。
// 因为m.dirty也指向这个entry,所以m.dirty也保持最新的entry。
read, _ := m.read.Load().(readOnly)
if e, ok := read.m[key]; ok && e.tryStore(&value) {
return
}
// 2. m.read不存在或者已经被标记删除
m.mu.Lock()
// double check
read, _ = m.read.Load().(readOnly)
if e, ok := read.m[key]; ok {
if e.unexpungeLocked() { //标记成未被删除
//m.dirty中不存在这个键,所以加入m.dirty
m.dirty[key] = e
}
e.storeLocked(&value)
} else if e, ok := m.dirty[key]; ok { // m.dirty存在这个键,更新
e.storeLocked(&value)
} else { //新键值
if !read.amended { //m.dirty中没有比m.readOnly更新的数据,往m.dirty中增加第一个新键
// 从m.read中复制未删除的数据
// 并标记m.read已经落后于m.dirty
m.dirtyLocked()
m.read.Store(readOnly{m: read.m, amended: true})
}
//将这个entry加入到m.dirty中
m.dirty[key] = newEntry(value)
}
m.mu.Unlock()
}
// cas自旋更新value
func (e *entry) tryStore(i *interface{}) bool {
p := atomic.LoadPointer(&e.p)
if p == expunged { // 没有加锁,因此存在被删除的可能
return false
}
for {
if atomic.CompareAndSwapPointer(&e.p, p, unsafe.Pointer(i)) {
return true
}
p = atomic.LoadPointer(&e.p)
if p == expunged {
return false
}
}
}
// 从m.read中复制未删除的数据
func (m *Map) dirtyLocked() {
if m.dirty != nil {
return
}
read, _ := m.read.Load().(readOnly)
m.dirty = make(map[interface{}]*entry, len(read.m))
for k, e := range read.m {
if !e.tryExpungeLocked() { // 注意此处是cas操作,不是已经拿到锁了?原因是read map与dirty map的entry使用指针,下文delete时可能不加锁删除
m.dirty[k] = e
}
}
}
map的加载或存储
如果对应的元素存在,则返回该元素的值,如果不存在,则将元素写入到sync.Map。如果已加载值,则加载结果为true;如果已存储,则为false。
单数据不在read map 存在时,此处story过程和上述story一样。
下面我们详细看源码部分:1
2
3
4
5
6
7
8
9
10
11
12
13
14
15
16
17
18
19
20
21
22
23
24
25
26
27
28
29
30
31
32
33
34
35
36
37
38
39
40
41
42
43
44
45
46
47
48
49
50
51
52
53
54
55
56
57
58
59
60
61
62
63
64
65func (m *Map) LoadOrStore(key, value interface{}) (actual interface{}, loaded bool) {
// 不加锁的情况下读取read map
// 第一次检测
read, _ := m.read.Load().(readOnly)
if e, ok := read.m[key]; ok {
// 如果元素存在(是否标识为删除由tryLoadOrStore执行处理),尝试获取该元素已存在的值或者将元素写入
actual, loaded, ok := e.tryLoadOrStore(value)
if ok {
return actual, loaded
}
}
m.mu.Lock()
// 第二次检测
// 以下逻辑和Store相同
read, _ = m.read.Load().(readOnly)
if e, ok := read.m[key]; ok {
if e.unexpungeLocked() {
m.dirty[key] = e
}
actual, loaded, _ = e.tryLoadOrStore(value)
} else if e, ok := m.dirty[key]; ok {
actual, loaded, _ = e.tryLoadOrStore(value)
m.missLocked()
} else {
if !read.amended {
// We're adding the first new key to the dirty map.
// Make sure it is allocated and mark the read-only map as incomplete.
m.dirtyLocked()
m.read.Store(readOnly{m: read.m, amended: true})
}
m.dirty[key] = newEntry(value)
actual, loaded = value, false
}
m.mu.Unlock()
return actual, loaded
}
// 如果没有删除元素,tryLoadOrStore将自动加载或存储一个值。如果删除元素,tryLoadOrStore保持条目不变并返回ok= false。
func (e *entry) tryLoadOrStore(i interface{}) (actual interface{}, loaded, ok bool) {
p := atomic.LoadPointer(&e.p)
// 元素标识删除,直接返回
if p == expunged {
return nil, false, false
}
// 存在该元素真实值,则直接返回原来的元素值
if p != nil {
return *(*interface{})(p), true, true
}
// 新更新元素值
ic := i
for {
if atomic.CompareAndSwapPointer(&e.p, nil, unsafe.Pointer(&ic)) {
return i, false, true
}
p = atomic.LoadPointer(&e.p)
if p == expunged {
return nil, false, false
}
if p != nil {
return *(*interface{})(p), true, true
}
}
}
map的删除
首先我们先看一个大概的流程图:
这里会删除 m.dirty 对应的key-value, 但是m.read中的key-value其实并没有删除,只是设置了删除的标志为expunged。这里的惰性删除避免了重新创建 entry 实体,只用更新指针和value指针。
下面我们详细看源码部分:1
2
3
4
5
6
7
8
9
10
11
12
13
14
15
16
17
18
19
20
21
22
23
24
25
26
27
28
29
30
31
32func (m *Map) Delete(key interface{}) {
// 1. 如果不存在于 m.read中,而且 m.dirty 和 m.read 数据不一致。
read, _ := m.read.Load().(readOnly)
e, ok := read.m[key]
if !ok && read.amended {
// 加锁,double check, 然后删除对应的key。
m.mu.Lock()
read, _ = m.read.Load().(readOnly)
e, ok = read.m[key]
if !ok && read.amended {
delete(m.dirty, key)
}
m.mu.Unlock()
}
if ok {
e.delete()
}
}
// 这里会删除 m.dirty 对应的key-value,
// 但是m.read中的key-value其实并没有删除,只是设置了删除的标志为expunged。
// 这里的惰性删除避免了重新创建 entry 实体,只用更新指针和value指针。
func (e *entry) delete() (hadValue bool) {
for {
p := atomic.LoadPointer(&e.p)
if p == nil || p == expunged {
return false
}
if atomic.CompareAndSwapPointer(&e.p, p, nil) {
return true
}
}
}
map的遍历
sync.map无法使用系统提供的 for range 操作。这里采用了一个回调的操作:
下面我们详细看源码部分:1
2
3
4
5
6
7
8
9
10
11
12
13
14
15
16
17
18
19
20
21
22
23
24
25
26
27func (m *Map) Range(f func(key, value interface{}) bool) {
// 如果m.dirty中有新数据,则提升m.dirty,然后再遍历
read, _ := m.read.Load().(readOnly)
if read.amended {
//提升m.dirty
m.mu.Lock()
read, _ = m.read.Load().(readOnly)
if read.amended {
read = readOnly{m: m.dirty}
m.read.Store(read)
m.dirty = nil
m.misses = 0
}
m.mu.Unlock()
}
// 遍历, for range是安全的
for k, e := range read.m {
v, ok := e.load()
if !ok {
continue
}
if !f(k, v) {
break
}
}
}
进阶理解
优势
1.空间换时间。 通过冗余的两个数据结构(read、dirty),实现加锁对性能的影响。
2.使用只读数据(read),避免读写冲突。
3.动态调整,miss次数多了之后,将dirty数据提升为read。
4.double-checking。
5.延迟删除。 删除一个键值只是打标记,只有在提升dirty的时候才清理删除的数据。
6.优先从read读取、更新、删除,因为对read的读取不需要锁。
sync.map与map性能对比
要使用的场景
| 实现方式 | 原理 | 适用场景 |
|---|---|---|
| map+Mutex | 通过Mutex互斥锁来实现多个goroutine对map的串行化访问 | 读写都需要通过Mutex加锁和释放锁,适用于读写比接近的场景 |
| map+RWMutex | 通过RWMutex来实现对map的读写进行读写锁分离加锁,从而实现读的并发性能提高 | 同Mutex相比适用于读多写少的场景 |
| sync.Map | 底层通分离读写map和原子指令来实现读的近似无锁,并通过延迟更新的方式来保证读的无锁化 | 读多修改少,元素增加删除频率不高的情况,在大多数情况下替代上述两种实现 |
长度问题
sync.Map没有Len方法,并且目前没有迹象要加上 (issue#20680),所以如果想得到当前Map中有效的entries的数量,需要使用Range方法遍历一次。
大致原因是:len如果需要准确,需要使用锁,不准确提供之后意义不大。



